|
mapgd
0.4
A program for the Maximum-likelihood analysis of population genomic data.
|
Because of the god awful mess that are vcf header lines. More...
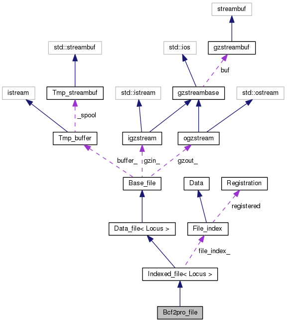
#include <bcf2pro_file.h>


Public Member Functions | |
| Bcf2pro_file (bool call) | |
| void | set_mpileup (const int &, const int &) |
| Locus | read_header_profile (void) |
| < Writes a file header. More... | |
| Locus | read_header (void) |
| Reads a file header. | |
Public Member Functions inherited from Indexed_file< Locus > | |
| void | set_index (const File_index &) |
| Sets the File_index. | |
| File_index | get_index (void) const |
| Returns the File_index. | |
| Indexed_file & | write (const Locus &) |
| Returns the position in the file. More... | |
| Indexed_file & | read (Locus &) |
| id1_t | get_pos (const Locus &) const |
| void | write_header (const Locus &) |
| Writes a file header. | |
| Locus | read_header (void) |
| Reads a file header. | |
Public Member Functions inherited from Data_file< Locus > | |
| void | open (const char *, const std::ios_base::openmode &) |
| ! The function that opens a Data_file (if file). | |
| void | open_extention (const char *, const std::ios_base::openmode &) |
| ! Doesn't check extension. | |
| void | open_from (Base_file &) |
| ! Appends to a file. More... | |
| void | open_header (Base_file &) |
| Opens a header for a Flat_file. More... | |
| Data_file & | write (const Locus &) |
| Writes a row to the file and advances one row. More... | |
| Data_file & | read (Locus &) |
| Reads a row from the file and advances one row. More... | |
Public Member Functions inherited from Base_file | |
| const std::fstream::openmode & | openmode () |
| returns the open mode. | |
| const std::string & | filename () |
| returns the filename. | |
| Base_file () | |
| returns the concatenated flag. More... | |
| void | open_no_extention (const char *, const std::ios::openmode &) |
| The function that opens a indexed_file (if file). | |
| void | open (const std::ios::openmode &) |
| Opens a Base_file to the cin/cout. | |
| void | open (std::iostream *, const std::ios_base::openmode &) |
| Opens a Base_file to an istream. | |
| void | open (std::istream *, const std::ios_base::openmode &) |
| Opens a Base_file to an istream. | |
| void | open (std::ostream *, const std::ios_base::openmode &) |
| Opens a Base_file to an istream. | |
| std::istream * | get_in (void) |
| returns the istream. | |
| std::ostream * | get_out (void) |
| returns the ostream. | |
| void | close (void) |
| Close iostreams, writes tail, etc. | |
| void | close_table (void) |
| Ends table w/o closing iostreams. | |
| bool | is_open (void) const |
| Returns true iff Base_file is open. | |
| bool | table_is_open (void) const |
| Returns true iff a table is open in Base_file. | |
| bool | binary (void) const |
| Returns true iff a table is open in binary mode. | |
| Data * | read_header (void) |
| Returns a pointer to a new instance of the derived data class. | |
| void | write_header (const Data *) |
| void | write_header (const File_index &, const Data *) |
| Base_file & | read (Data *) |
| Reads from the istream. | |
| Base_file & | read (File_index &, Indexed_data *) |
| Base_file & | write (const Data *) |
| Writes to the ostream. | |
| Base_file & | write (File_index &, const Indexed_data *) |
| void | seek (const std::streampos &pos) |
| sets in and out (for reading and writing) to position pos. | |
| void | seekg (const std::streampos &pos) |
| sets in (for reading) to position pos. | |
| void | seekp (const std::streampos &pos) |
| sets out (for writing) to position pos. | |
| void | seek (std::streampos pos, std::ios_base::seekdir way) |
| TODO. | |
| void | seekg (std::streampos off, std::ios_base::seekdir way) |
| TODO. | |
| void | seekp (std::streampos off, std::ios_base::seekdir way) |
| TODO. | |
| std::streampos | tellp (void) |
| Tells streampos of out (writing) | |
| std::streampos | tellg (void) |
| Tells streampos of in (reading) | |
| void | set_delim (const char &) |
| Sets the delimiter that separates columns. Only used in text mode. | |
| const char & | get_delim (void) const |
| Gets the delimiter that separates columns. Only used in text mode. | |
| size_t | size (void) const |
| Returns the number of rows in the file. More... | |
| bool | eof (void) |
| bool | indexed (void) const |
| bool | concatenated (void) |
| bool | check_concatenated (void) |
| bool | check_compressed (void) |
Private Member Functions | |
| void | read_text (Locus &) |
| Read file in text mode. DONE. | |
| void | read_text_profile (Locus &locus) |
Private Attributes | |
| bool | profile_ |
| Read file in text mode. DONE. | |
| int | columns_ |
| int | offset_ |
Additional Inherited Members | |
Protected Member Functions inherited from Indexed_file< Locus > | |
| void | read_text (Locus &) |
| Read file in text mode. DONE. | |
| void | write_text (const Locus &) |
| Write in text mode. DONE. | |
| void | read_binary (Locus &) |
| void | write_binary (const Locus &) |
Protected Member Functions inherited from Data_file< Locus > | |
| void | read_binary (Locus &) |
| Read file in binary mode. | |
| void | write_binary (const Locus &) |
| Write in binary mode. | |
Protected Attributes inherited from Indexed_file< Locus > | |
| File_index | file_index_ |
| A file_index which turns (id0, id1)->pos. | |
Protected Attributes inherited from Base_file | |
| bool | open_ |
| indicates whether the iostream opened succesfully | |
| bool | table_open_ |
| indicates whether the header has been read successfully | |
| bool | concatenated_ |
| indicates whether multiple tables are included in the file | |
| bool | compressed_ |
| indicates whether the input/output stream is compressed. | |
| char | delim_column_ |
| The delimiter which separates columns. | |
| bool | read_ |
| File is open for reading. | |
| bool | write_ |
| File is open for writing. | |
| bool | binary_ |
| Binary mode flag. | |
| bool | try_binary_ |
| Attempt to set binary mode flag. | |
| bool | indexed_ |
| Indexed mode flag. | |
| std::istream * | in_ |
| All data is read from in. | |
| std::ostream * | out_ |
| All data is written is written to out. | |
| Tmp_buffer | buffer_ |
| a buffer which can be rewound. | |
| std::fstream | file_ |
| The file to read data from. | |
| igzstream | gzin_ |
| compressed istream. | |
| ogzstream | gzout_ |
| compressed ostream. | |
| std::ios::openmode | openmode_ |
| stores information about the mode in which the file was opened. | |
| std::string | filename_ |
| The name of the file if opened. | |
Because of the god awful mess that are vcf header lines.
This is likely to become some form of container to handle moving data into and out of rows of map file.
|
inline |
< Writes a file header.
Writes a file header.
1.8.6